TPSM82903降壓模塊(集成電感器)TI 德州儀器
發布時間:2023-10-13 17:00:01 瀏覽:3063
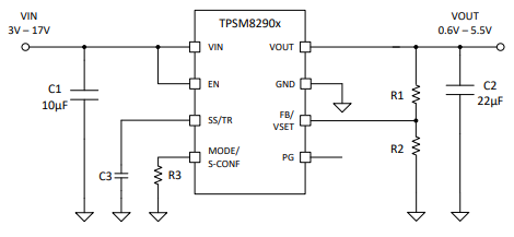
TI德州儀器TPSM82903是款高效率、精巧、靈活性且簡單易用的同步降壓DC/DC轉換器MicroSiP封裝模塊。2.5MHz或1.0MHz可選擇的開關頻率兼容應用中小型元件,并提供高效瞬態響應。TPSM82903使用DCS-Control拓撲兼容±1%的高VOUT精密度。3V至17V的寬輸入電壓范圍支持多種標準輸入,例如12V電源軌、單節或多節鋰離子電池、5V或3.3V電源軌。
TPSM82903能夠在輕負載時自動自動睡眠(如果選擇自動PFM/PWM)以確保高效率。此外,想要在極小的負載下提供高效率,TPSM82903具備4μA低典型靜態電流。AEE(如果啟動)能夠在VIN、VOUT和負載電流范圍之內提供高效率。TPSM82903包括一個MODE/Smart-CONF輸入,用作設定內部/外部分壓器、開關頻率、輸出電壓充放電和自動低電量模式或強制性PWM操作。
TPSM82903選用中小型11管腳MicroSiP封裝,寬度為3.0mm×2.8mm×1.6mm,具有集成化1μH電感器。

特征
?在寬占空比和負載范圍內能夠實現高效率
–IQ:4μA(典型值)
–62mΩ高側和22mΩ低側RDS(ON)
?3mm×2.8mm×1.6mmMicroSiP?封裝
?高至3A持續輸出電流
?整體工作溫度(-40°C至125°C)內的反饋電壓精度達±0.9%
?可設置的輸出電壓選擇:
–VFB外部分壓器:0.6V至5.5V
–VSET內部分壓器:16個電壓選擇(0.4V至5.5V)
?帶100%模式下的DCS-Control拓撲
?根據MODE/S-CONF管腳實現靈活性
–2.5MHz或1.0MHz開關頻率
–具備動態模式調整選項的強制性PWM或自動(PFM)低電量模式
–自動化效率提升(AEE)
–輸出充放電開/關
?高寬比靈活且容易應用
–對于單面布線的管腳排列進行優化
–高精密使能輸入
–電源穩定狀態輸出
–可調式軟啟動和跟蹤
?不需要外部自舉電容器
?應用TPSM82903并通過WEBENCH?Power Designer創建定制設計方案
應用
?數據平臺和企業級計算
?有線網絡
?無線網絡基礎設施建設
?智能化工廠與控制
?測試和測量
TI 德州儀器為美國知名集成電路設計與制造商,TI 德州儀器產品廣泛應用于商用、軍工以及航空航天領域。
幾十年來,德州儀器一直熱衷于通過半導體技術降低電子產品的成本,讓世界變得更美好。TI 是第一個完成從真空管到晶體管再到集成電路(IC)的轉變,在過去的幾十年里,TI 促進了IC技術的發展,提高了大規模、可靠地生產IC的能力。每一代創新都是在上一代創新的基礎上,使技術更小、更高效、更可靠、更實惠——從而實現半導體在電子產品領域的廣泛應用。
深圳市立維創展科技有限公司,專注于TI 德州儀器品牌高端可出口產品系列新品產品,并備有現貨庫存,可當天發貨。
上一篇: Glenair納米矩形雙排連接器
推薦資訊
Infineon英飛凌的全新XC2000系列是一款全新標準的16/32位微控制器,專為滿足汽車應用的嚴格要求而設計。它的三個專用子系列滿足三個不同的汽車應用領域。XC2200系列微控制器滿足當前和未來車身系統控制的所有關鍵要求,如車身控制模塊(BCM)、網關、供暖、通風、空調(HVAC)和門模塊。XC2300系列將涵蓋安全氣囊、電動助力轉向(EPS)和ABS等安全應用,而XC2700系列則涉及動力總成系統。
OmniOn Power 的MLX040A0XY3數字DLynxlITM電源模塊是一款高性能的非隔離dc-dc轉換器,專為提供高達40A的輸出電流而設計。其工作電壓范圍廣泛,從7VDC至14VDC,且輸出電壓可編程,范圍覆蓋0.45VDC至2.0VDC,通過PMBus進行精確調節。模塊采用了先進的基于PID的可調數字控制回路,確保了回路的穩定性,提供了快速的瞬態響應,并降低了所需的輸出電容。
在線留言